
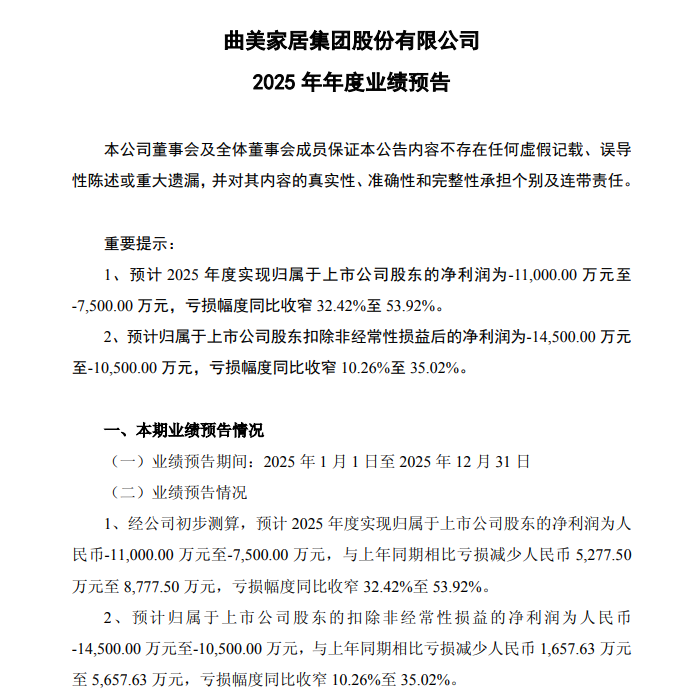
1月14日,曲好意思家居(603818)(603818.SH)发布2025年年度功绩预报。试验提到,公司展望2025年度已毕包摄于上市公司鼓舞的净利润为-1.1亿元至-7500万元,蚀本幅度同比收窄32.42%至53.92%。展望包摄于上市公司鼓舞扣除非连续性损益后的净利润为-14,500.00万元至-10,500.00万元,蚀本幅度同比收窄10.26%至35.02%。
关于功绩预亏的主要原因,公司暗意,证明期内受房地产行业和产物猝然低迷的影响,国内产物业务收入执续下滑,对公司利润产生负面影响;国外阛阓浮动利率从容下行,但全年来看,公司境外有息欠债利率水平仍然较高,产生了较多的财务用度,对公司净利润产生了负面影响;公司2018年并购Ekornes子公司所产生的财富升值摊销对公司净利润产生负面影响。
天元证券_平台使用指南与操作流程介绍提示:本文来自互联网,不代表本网站观点。